
> INITIALIZING SYSTEM.._


Embedded Rust & Sensors
Developed firmware in Rust for the Adafruit Feather RP2040 to control an 8x8 NeoPixel matrix. Integrated an LIS3DH accelerometer to trigger unique visual animations (e.g., Led Traversal, Heartbreak) based on real-time 4D device orientation.

Low-Level Driver Development
Built generic drivers for Mouse input and VGA output targeting x86 Real Mode within DOSBox. Implemented inline assembly for hardware interrupts (INT) and register manipulation to handle TSR programs and video memory.

Power Electronics Design
Designed a PCB to protect 3-cell lithium battery packs from undervoltage damage and excess current draw. Translated 'Elliott Sound Products Project 184' schematic into a custom PCB layout and generated Gerber files for manufacturing.


Developed a userspace file system (FUSE) to parse and mount WAD files (Doom assets). Implemented a custom tree structure for file hierarchy, O(1) path lookups, and POSIX-compliant operations (read/write/mkdir) handling raw binary data offsets.

Microcontroller Hardware Design
Utilized the External Bus Interface (EBI) on an ATxmega128A1U to map external components to data memory. Designed and constructed a hardware expansion utilizing SRAM, input/output ports, and LED/switch circuits, validating memory mapping via Assembly.

Embedded Audio System
Created an interactive synthesizer piano controlled via PC keyboard over USART. Integrated DMA, DAC, and Timer/Counters (TC) to generate precise audio waveforms efficiently, offloading data transfer tasks from the CPU.



Digital Signal Processing
Designed an 8-tap Finite Impulse Response (FIR) filter using VHDL on a DE10-Lite FPGA. Implemented parallel processing via pipelined architecture and functional decomposition. Integrated IEEE-754 floating-point IPs and validated performance using ModelSim and In-System Memory Content Editor.

MATLAB Signal Processing
Engineered a suite of audio processing tools. Developed a synthesizer with ADSR envelopes to model instrument acoustics from MIDI files. Designed and analyzed IIR/FIR Notch filters to isolate and remove interference frequencies from corrupted audio, validated via Z-plane and DTFT analysis.

Computer Vision Fundamentals
Investigated sampling theorems and aliasing effects on high-resolution images. Implemented custom anti-aliasing low-pass filters and linear interpolation algorithms to reconstruct downsampled images, effectively reducing visual artifacts and preserving texture data.

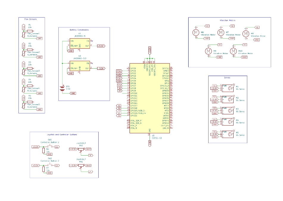
Physical Fitness Product
Physical fitness product using algorithms to detect exercise progression and form. Designed the product from schematic to manufacturing approval.

Transforms course practice exams into concise, streamlined overviews. Categorizes content into digestible sections containing frequency-ranked topics, key tips, and essential formulas. Built with a Python backend and React frontend using WebSockets.
B.S. in Computer Engineering
Programming I & II • Digital Logic • Data Structures & Algorithms • Computer Organization • Microprocessor Applications • Digital Design • Intro to Software Engineering • Operating Systems
Circuits • Advanced System Programming • Senior Design (Echo Hand) • Engineering Statistics
Principles of Macroeconomics • Expository and Argumentative Writing • Argument and Persuasion • Analytic Geometry and Calculus 1 • Discover the Universe • Principles of Microeconomics • Introduction to Philosophy • Introduction to Information Systems • Analytic Geometry and Calculus 2 • Introduction to Statistics 1 • Analytic Geometry and Calculus 3 • Applications of Discrete Structures • Professional Communication for Engineers • Physics with Calculus 1 • Computational Linear Algebra • Elementary Differential Equations • Introduction to Computer Programming • Physics with Calculus 2 • Digital Logic and Computer Systems • Applied Machine Learning Systems • Introduction to Signals and Systems • Computer Communications • Fundamentals of Engineering Project Management • Engineering Ethics and Professionalism • Chemistry for Engineers 1 • Engineering Mechanics: Statics
HSF Scholar, ColorStack, IEEE